2023北京大学光华管理学院MBA项目招生正式启动(提前面试)
2022-03-07 16:25 | 太奇MBA网
管理类硕士官方备考群,考生互动,择校评估,真题讨论 点击加入备考群>>2023年北京大学光华管理学院MBA项目招生正式启动
北京大学光华管理学院MBA项目从科学、专业和价值这三个维度构建MBA教育的底层逻辑和课堂内外的培养体系,以培养“北大新青年、商界新领袖”为目标,帮助新时代的变革推动者酝酿新思想、产生新知识、传播新理念、拓展新视野、抓住新机遇。
迄今为止,北京大学光华管理学院MBA项目已招收了二十八批MBA学生,万余名学生曾经或者正在这里学习。在学院全体师生的共同努力下,项目取得了长足的进步,同时形成了独具特色的MBA教育培养体系。
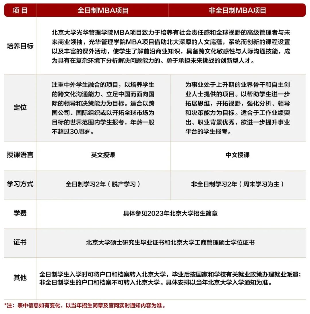
北京大学光华管理学院MBA项目包含全日制MBA、非全日制MBA项目。

2023北大光华MBA报考条件
中华人民共和国公民且学历及对应工作经验必须符合下列条件之一:
1大学本科毕业后有3年或3年以上工作经验(2020年9月1日前获得毕业证书);
2大专毕业后有5年或5年以上工作经验 (2018年9月1日前获得毕业证书);
3已获硕士学位或博士学位并有2年或2年以上工作经验(2021年9月1日前获得学位证书)。
2023北大光华MBA申请流程
1一轮网申
在截止日期前填写并提交申请材料,包括:个人信息、教育背景、外语能力、工作经验、组织架构图、推荐信(1-3封)、其他补充信息等,材料填写完整并在线提交,提交后不可修改。申请材料的具体内容和填写要求参见系统内说明。
2二轮网申
通过第一轮网申的申请人在规定时间内在线提交补充材料,包括个人视频与短文等。
3预约面试
非全日制MBA项目:通过两轮材料审核的非全日制MBA项目面试的申请人可在线预约面试时间,一旦预约成功,申请人有且只有一次机会更改面试时间。
全日制MBA项目:通过两轮材料审核的全日制MBA项目申请人请密切关注报考服务系统,具体面试时间会及时公布并以邮件和短信的方式通知。
4面试及思想政治理论考试
非全日制MBA项目均需要参加中文面试;全日制MBA项目、北大-康奈尔MBA/MMH双学位项目除参加中文面试外,还需要参加英文面试。北京大学思想政治理论考试在面试当天进行。
5笔试
面试通过的申请人须参加全国管理类联考,考试科目为管理类综合能力和英语二。
6政审与录取
笔试成绩合格后,进行录取复核、政审及调档。通过政审后将发放北京大学录取通知书。
2023北大光华MBA招生时间
全日制MBA项目

2023年全日制MBA项目的一轮材料提交最终截止时间为2022年9月12日13:00,二轮材料提交最终截止时间为2022年9月23日13:00。
申请人必须在此之前在线填写材料,检查无误后直接在线提交。对申请人的材料进行评审后,不设批次、不定期举行面试,建议申请人尽早申请并提交申请材料。
非全日制MBA项目

2023年非全日制MBA北京项目的一轮材料提交最终截止时间为2022年9月12日13:00,二轮材料提交最终截止时间为2022年9月23日13:00。
2023年非全日制MBA深圳、西部项目、北大-康奈尔MBA/MMH双学位项目的一轮材料提交最终截止时间为2022年8月26日13:00,二轮材料提交最终截止时间为2022年9月7日13:00。
申请人必须在此之前在线填写材料,检查无误后直接在线提交。对申请人的材料进行评审后,实行滚动预约面试,建议申请人尽早申请并提交申请材料。
2023北大光华MBA招生门户
扫码或复制链接http://www.gsm.pku.edu.cn/mba/index/zsmh.htm
2023北大光华MBA联系我们
1咨询电话
北大光华MBA项目北京、上海招生:010-62747288
北大光华MBA项目深圳招生:0755-26737425
北大光华MBA项目西部招生:028-65754493
北京大学研究生招生办公室:010-62751354
2电子邮件
mbaadmi@gsm.pku.edu.cn(北京、上海)
szmba@gsm.pku.edu.cn(深圳)
cd@gsm.pku.edu.cn(西部)
3官方咨询QQ群
群号:248737457,入群请提供:系统申请号+姓名+行业
4联系地址
北京市海淀区北京大学光华管理学院1号楼(老楼)MBA项目中心212室;邮编100871
深圳市南山区科技园南区深港产学研基地大楼东座4层;邮编518057
成都市天府新区湖畔路北段菁蓉北二街天府新经济产业园B区2-6栋;邮编610041
北京大学新太阳学生中心五层;邮编100871



